受到疫情影响,很多留学生因为出入境政策的限制,只能在国内上网课。
这期间,部分国家的某些高校和中介机构为了赚取学费,以疫情为借口,自制“假论文”、“假项目”,不断推出各种低质量在线课程,并通过降低录取标准、毕业要求、缩短学习时长等方式,大肆招收学生,并声称无需出国便可轻松获取海外文凭,不少同学在毕业后进行学位认证时才发现自己被骗了...
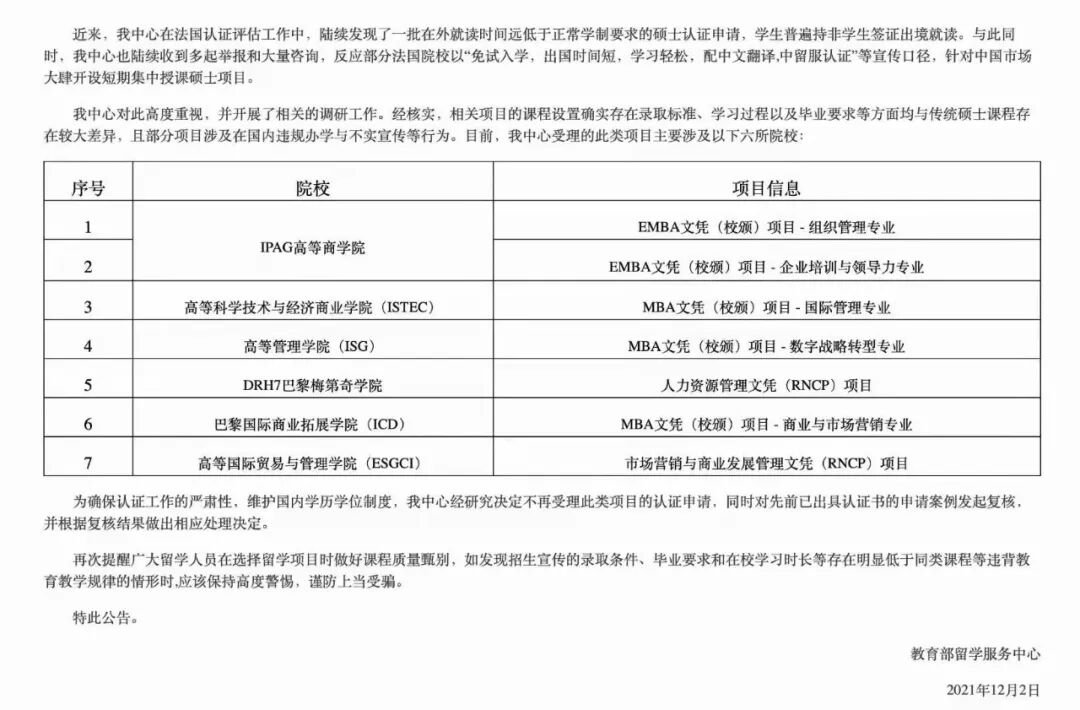
2021年12月2日,教育部留学服务中心发出公告:关于部分法国院校短期硕士项目认证办法的公告

2021年11月26日,教育部留学服务中心发出公告:对部分国外院校学历学位认证加强认证审查的公告。

2021年9月3日,教育部留学服务中心发出公告:对部分国外院校学历学位认证加强认证审查的公告。

因此,申请学校时,同学们一定要保持警惕,避免自己陷入特殊时期滋生的“野鸡学位”陷阱之中!
这类学校主要目的就是赚钱,所以对于学生入学基本没有要求。虽然官方要求会很高,但你真正申请的时候语言成绩少点没有关系,GPA低点也没关系,招生条件随你而变。遇到这类没“底线”的学校,一定要留个心眼!为了吸引学生,这些学校会把自己说的非常高大上。还有就是在学校的校名上做文章,往往冠以“国家”、“国际”、“世界”等,一些学校还以“国际认证”为噱头。有些甚至还会主动提出毕业后为学生提供就业、为学生提供实习经验学分之类等的“美好承诺”。有一些野鸡大学可能就是“学院”和“大学”这么两字之差,或者是同名不同地,类似于“ xxx分校”打着名校旗号行骗。如果不能擦亮眼睛好好区分,很容易误入圈套。在进学校官网时,千万不要因为中国学校域名以edu结尾,就误认为以edu结尾的美国学校都是正规学校。这类谎言是专门针对想要拿文凭给自己镀金的人的,通常套路就是说有合作项目,可以在短时间内修完课程或者压根不用去实地上课,函授方式就能毕业拿证。7月13日,教育部网站更新了国外高校的名单。具体发布信息,可登陆涉外教育信息网(http://www.jsj.edu.cn/)进行查询。还可以根据国别具体查询,点开来后部承认该国的大学教育清单。https://www.timeshighereducation.com/https://www.topuniversities.com/qs-world-university-rankingshttp://www.shanghairanking.com/如果你心仪的学校不在这四大排行榜上,那你可能要好好思考了!留学不易,价格不菲,大家一定要慎重考虑,千万不要打钱了水漂……