英国女王大学2022年语言课现已接受同学们的申请!快来抱走适合你的课程吧!
如果你已获得英国女王大学学位课程录取通知书,或已经递交大学学位课程申请,但是英语成绩还没有达到入学要求,语言课将会是你的最佳选择!

语言课优点总结
成绩有效期长:2021年语言课可以用于申请2022年9月入学学位课程
课程结束后不需要再考雅思
通过率极高!近年来学生通过语言课后成功入读大学学位课程比例持续保持在98%以上,在2019和2020年更是达到100%!
开设线上和线下语言课,给予同学们选择的灵活性和自由度。
【线上】语言课
线上语言课无需签证,因此无需考UKVI 雅思,在家就能上课。



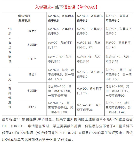
【线下】语言课
重要概念先弄清
CAS:Confirmation of Acceptance for Studies,英国大学签发的含特定参考号的学习确认函,申请Tier4学生签证时的必备信息
单个CAS:指学校签发的CAS信中签证时长只包括语言课学习阶段(针对线下课程)
联合CAS:学校签发的CAS信中签证时长包括语言课+大学学位课程学习阶段(针对线下课程)
无考试:是指学生无须参加PSE课程结束后的内测考试,但是仍须达到最低出勤率






申请方式
1)填写在线申请表格
2)填写表格后,你会收到一封申请确认邮件。(注意:务必记录保存好 Application ID Reference Number)
3)请准备以下材料文件,并按照要求提交
申请人护照首页扫描件
英国女王大学学位课程录取通知书,或录取邮件,或申请后台录取截图
英语成绩证书扫描件(如雅思成绩)

联合CAS-额外申请材料
持有硕士正课录取通知书的同学,申请联合CAS语言课时,除以上资料外,还需要提交:
本科大学学位证
本科大学毕业证
大学四年完整成绩单
已缴纳录取通知书上要求的£400/£1000押金(如申请专业有押金要求)
学校简介

英国女王大学(Queen's University Belfast)于1845年由维多利亚女王建立,位于英国的北爱尔兰首府贝尔法斯特。女王大学是英国历史最悠久的十所大学之一,是英国罗素集团大学成员,北爱尔兰地区最高学府、英国老牌名校、世界一流研究型大学。该校拥有全英国和爱尔兰的顶级医学院和工学院,商学院以及管理学院也在全爱尔兰名列前茅。
英国女王大学共五次荣获泰晤士高等教育奖,六次荣获女王周年奖。在北爱尔兰的经济,政治和文化生活中起到举足轻重的作用,共3位诺贝尔奖获得者出自于该大学。英国女王大学和爱尔兰共和国最高学府都柏林圣三一学院也被称为爱尔兰的牛津和剑桥,培养了爱尔兰乃至欧洲的商业金融、高科技产业、电影艺术,药剂学等领域的众多人才。